更新时间:2023-02-12 08:13:11作者:中学教育
作为一名18年一次性就过教资的非师范生来回答一下这位小姐姐的疑惑~
要避免无效考证,大家还是要谨慎选择哦~美琪建议选择与自己所学专业相近的学科~
在看的童靴们一定是准备在2021年想要教资上岸的,本文给大家分享一下学科选择的建议以及超强复习攻略!!希望能够对各位上进的宝宝们有所帮助哟~
开始还是照例给大家一波资料干货,考点大汇总和思维导图合集,教资人必备!!!管他三七二十一先领了再说~
1. 教师待遇
国家官宣:实现义务教育教师工资水平不低于当地公务员工资收入水平。

各地也颁布相关政策:
河南:
2020年11月6日,河南省南阳市人民政府网站发布了教师工资清查情况,官宣已经完成“教师工资高于公务员”。
金华:
据“金华晚报”微信公众号2020年9月10日当天报道,金华市教育局消息:“义务教育教师平均工资收入水平不低于或高于当地公务员平均工资收入水平”这一规定,金华市已基本落实!
除此以外,中小学教师绩效工资向一线教师和班主任倾斜,要强化校内激励作用,健全绩效工资激励,完善学校绩效工资分配方法,向教育教学实绩突出的一线教师和班主任倾斜。
农村教师待遇也有所提高,2020年6月29日,教育部办公厅发布《关于进一步做好乡村教师生活补助政策实施工作的通知》,宣布提高乡村教师的待遇。完善乡村教师生活补助差别化政策,合理划分补助的档次及标准,实行有差别的补助政策。
国家颁布的一系列政策也就逐渐提高了教师的工资待遇,如果想拿到更高薪资,可以去评职称、多劳多得等等~
2.专业背景
虽然教师资格证考试对专业没有要求,但教招考试对此是有比较严格的要求的如果是为了就业,那在考过教师资格证后还要进行认定、考教师编制才能上岗~
并且每所学校所招聘的要求也不一样,会有专业限制。
给各位小可爱们列举几个招聘公告:
随便找了地区几个今年的教师招聘公告,可以看出不同学科的老师基本上都是有专业要求的~所以想考教资的话,建议选择与自己相近的专业,会比专业性强的学科学起来更方便一些~
给小可爱们总结了一部分教资学科专业,供大家参考(具体还是要以报考地公告为准哈):
语文汉语言文学、汉语言、汉语国际教育、古典文献学、应用语言学、中国语言与文化、中国语言文学类。
数学数学与应用数学、信息与计算科学、数理基础科学。
英语英语专业(含各类方向)。
地理地理科学、自然地理与资源环境、人文地理与城乡规划、地理信息科学、地质学、大气科学、应用气象学、海洋科学、海洋资源与环境。
政治思想政治教育、政治学与行政学、国际政治、科学社会主义、中国共产党历史。
历史历史学、世界史。
生物生物科学、生物技术、生物信息学。
物理物理学、应用物理学、核物理、声学。
化学化学、应用化学、化学生物学、分子科学与工程、化学工程与工艺。
信息技术计算机科学与技术、软件工程、教育技术学、网络工程、信息安全、互联网工程、数字媒体技术、智能科学与技术、空间信息与数字技术、电子与计算机工程、计算机、信息系统与信息管理、教育信息技术及相关专业。
科学科学教育专业且持有科学、物理、化学、生物、综合实践、通用技术教师资格证均可报考。
音乐音乐学、音乐表演、作曲与作曲技术理论、舞蹈表演、舞蹈学、舞蹈编导、舞蹈教育、艺术教育。
美术美术学、绘画、雕塑、摄影、书法学、中国画、动画、艺术设计学、视觉传达设计、工艺美术、艺术教育。
体育体育教育、运动训练、武术与民族传统体育、体能训练。
幼儿教师学前教育、小学教育、初等教育、音乐教育、美术教育、体育教育、舞蹈教育、艺术教育、语文教育、数学教育、学前教育学、音乐学、音乐表演、舞蹈表演、舞蹈学、舞蹈编导、舞蹈教育、美术学、动画、绘画、中国画。
以上是根据某些地区的教师招聘公告中总结的部分近似专业要求,仅供参考~小伙伴儿们在报名选岗的时候要以实际要求为准,如果自己的专业与所报考学科相关联,也可自行联系考试官方,说明情况,确定自己的专业是否属于近似专业,为自己争取考试机会鸭。
3.%20扩招学科
2020年12月,教育部部召开新闻发布会,介绍“十三五”期间加强体育、美育、劳动教育有关情况。其中全国义务教育阶段体育美育教师不断“配齐”“配强”,美育教师人数由2015年的59.9万人增加到2019年的74.8万人,体育教师由50.2万人增加到59.5万人。教育部体育卫生与艺术教育司司长王登峰介绍,“9个省已开始美育中考改革试点,分值一般是在10分到30分之间”。(“美育”主要指音乐美术)
中共中央办公厅%20国务院办公厅印发《关于全面加强和改进新时代学校体育工作的意见》和《关于全面加强和改进新时代学校美育工作的意见》。,《意见》明确提到对体育和美育师资队伍建设和场地设施建设做出了明确的要求。各地要求加大力度配齐中小学体育教师和中小学美育教师补充力度,未配齐的地区应每年划出一定比例用于招聘体育、美育教师。
所以,考虑到未来就业前景,建议小伙伴儿们尽量朝扩招学科倾斜,例如小学以及初中的体育、美术教师资格证。
除此之外,小学段处于缺老师的状态,对学历、专业的要求都没那么严格。%20大家可以选择小学语文、小学数学、小学英语、小学以及初中信息技术教师资格证。
很多备考的小伙伴儿们都会说,我要先去看看应该备考内容,买些什么资料,mark哪些真题,(当然啦这些也很重要)第一件最重要的事是做备考计划!早点下手准备,才能才能有的放矢的去备考!拿证这事儿不能再拖啦!上岸需要的干货帮大家都安排妥了~点击自取呀~
以上就是美琪对选择教师资格证学科的建议啦~希望小伙伴们能够准确判断,选择适合自己的学科~
说完学科的选择,咱还得了解下报考条件以及具体的考试内容!
1.学历条件%20
①申请参加幼儿园教师资格考试,师范类毕业生应当具备幼儿师范学校毕业及其以上学历,非师范类毕业生应当具备大专毕业及其以上学历;
②申请参加小学教师资格考试,师范类毕业生应当具备中等师范学校毕业及其以上学历,非师范类毕业生应当具备大专毕业及其以上学历;
③申请参加初级中学教师资格考试,应当具备高等师范专科学校或者其他大学专科毕业及其以上学历;
④申请参加高级中学及中等职业学校教师资格考试,应当具备高等师范院校本科或者其他大学本科毕业及其以上学历;
⑤申请参加中等职业学校实习指导教师资格考试,应当具备中等职业学校毕业或以上学历并应具备助理工程师以上专业技术职务或中级以上工人技术等级。
%20注意:不同的地区报考条件不太一致。例如初中教师资格证,像北京、湖南、四川等省份要求专科以上学历,而像安徽、河北等省份则需要本科以上学历才能报名。所以大家要以本省的报名公告为准。
2.%20年龄条件%20
教师资格考试对年龄的限制还不是很严格,在报考条件中一般只写出了“未达到国家法定退休年龄”均可以报考。
虽然教师资格证考试没有年龄上的限制。但是想要参加教师招聘考试的话,就会有严格的年龄限时。由于教师编制考试是由各省自行组织,因此没有全国统一的年龄标准,一般是最小18岁(学历至少为应届毕业生),最大到35岁或30岁,对博士学历会有年龄放宽。
所以说,教师资格证还是要尽早的考下来。
3.%20年级条件%20
这一个条件主要是针对在校生的。很一般情况下要大学三年级及以上才可以报考教师资格考试。
举例说明一下:
山东省教师资格证报名公告中明确写到了:
“符合相应学历层次的普通高等学校全日制3年级(含)以上在读学生可报考。普通高校全日制3年级(含)以上在读学生是指普通高校全日制在读3年级及以上专科、本科学生和普通高校全日制在读专升本本科生、研究生。其中,初中入学的“3+4”本科生,“三二连读”和“五年一贯制”专科生的年级按转段高等教育后即注册高等教育学籍后起算。其他在读生不能报考。”
河南省教师资格证报名公告:
河南省普通高等学校在校生报名条件:河南省内普通高等学校大专(含五年一贯制、“3+2”、普通类两年制、三年制)毕业班学生、普通本科三年级及以上学生、专升本三年级及以上学生、省内幼儿师范学校学前教育专业三年级学生,须在就读学校所在地的省辖市报考,其他年级的学生不得报考,否则资格认定无法通过,或事后查实不符合报名条件的,责任由考生自负。
4.%20地区条件%20
%20教师资格证考试报名也有报考地点的限制。
一般情况下报名教师资格证的地点可以选择三种:
①在校生需要在学校所在地报考(有的省份允许在校生回户籍所在地报考,有的省份在校生只能在学校所在地进行报考);
②社会考生在户籍所在地进行报考;
③社会考生也可以在居住证申领地的省辖市报考
大家在报名时一定要选择好自己的考试地点,否则报名审核时会不通过。想要跨地区报名的同学,一定要提前准备好居住证~
美琪在这里只是给大家举几个地区的例子,各个地区的要求还是要以公告为准,小伙伴儿们想要更详细的指导,想知道自己符不符合条件,该如何报考,做详细的备考计划!早点下手准备,才能才能有的放矢的去备考!拿证这事儿不能再拖啦!帮大家都安排妥了~点击了解详情呀~
学科与报考条件都给大家介绍完了,最重要的还是到底考什么!
喏,中小幼学段的都帮小伙伴儿们整理好啦,各种题型以及占比,往下看吧↓%20↓%20↓
初级中学的《学科知识与教学能力》科目分为:语文、数学、英语、物理、化学、生物、思想品德、历史、地理、音乐、体育与健康、美术、信息技术、历史与社会、科学等15个学科。
普通高级中学的《学科知识与教学能力》科目分为:语文、数学、英语、物理、化学、生物、思想政治、历史、地理、音乐、体育与健康、美术、信息技术、通用技术等14个学科。
1.笔试内容与考试题型
综合素质
考试内容:《综合素质》包括职业理念、教师职业道德、教育法律法规、文化素养、基本能力五个模块。
考试题型:虽然考查内容范围广,但考查形式比较简单,只考两种题型;单选题、主观题。
幼儿园科目二
考试内容:《保教知识与能力》包含学前教育原理、学前儿童发展、生活指导、环境创设、游戏活动的指导、教育活动的组织与实施、教育评价。
考试题型:单选题、简答题、论述题、材料分析题、活动设计题。
小学科目二
考试内容:《教育教学知识与能力》包括教育基础、学生指导、学校与班级管理、教学设计、教学实施、教学评价与反思六个模块。
考试题型:从题型上来说涉及四类题型,单选题、简答题、材料分析题以及教学设计题。
中学科目二
考试内容:《教育知识与能力》包括教育基础知识与基本理论、中学课程、中学教学、中学生学习心理、中学生发展心理、中学生心理辅导、中学德育、中学班级管理与教师心理八个模块。
考试题型:从题型上来说涉及四类题型,单选题、辨析题、简答题以及材料分析题。
中学科目三
考试内容:《学科知识与教学能力》主要包括学科专业知识、学科教学知识、教学设计、教学实施与评价等几个模块。
考试题型:从题型上来说涉及单项选择题、简答题、教学设计题、案例分析题等几大题型。
2.试卷结构
小学科目一:
小学科目二:
中学科目一:
中学科目二:
幼儿科目一:
幼儿科目二:
看到这里,相信大家对整体的考试内容都已经有个大概的了解了,笔试都考什么,要早点下手准备,才能才能有的放矢的去备考!拿证这事儿不能再拖啦!上岸需要的干货帮大家都安排妥了~点击自取呀~
整体规划:
从对考查的内容一无所知到了如指掌,需要一个过程。一般来讲,要经历学习深入的基础阶段,复习记忆的巩固阶段,查漏补缺的冲刺阶段。小伙伴们要协调好自己的备考节奏哦!多轮复习能让知识掌握得更牢固~
1.基础阶段(20天)
夯实阶段的任务是理解知识,解决单选题,理解主观题。
① 学习时间科目一:10天*2.25小时=22.5小时
科目二:20天*2.25小时=45小时
科目三:20天*2.25小时=45小时
②刷题时间课后刷题科目一:10天*20道=200道
科目二:20天*20道=400道
科目三:20天*20道=400道刚开始刷题要经常看解析,花费的时间会久一点,熟练之后速度会提升。按照2分钟一道题的话,大家刷题的时间是33.3小时,再加看书的时间,夯实基础阶段一共需要的时间是145小时,每天学习7小时,可以粗略估计需要学习20天。
2.巩固阶段(15天)
巩固阶段的任务是熟悉记忆单选题知识点,重点记忆主观题。
①单选题,建议大家不要贪多。其实经过第一轮的学习,大家对基本考点已经了解差不多了,因此建议大家打开APP上的我的错题,把错题再重新做一遍,重点巩固知识。
②主观题,小伙伴们巩固阶段就可以开始背诵记忆了。先背诵老师在课上说的一级重要的主观题,再去记二级主观题。三级主观题可以不用管了,考到的几率很小。对这些内容至少要背诵三轮。
3.冲刺阶段(10天)
冲刺阶段的任务是熟记和查漏补缺。
①再次做真题和自己的错题,感受真题的考点,通过真题检查自己复习的是不是重点;通过重复做自己的错题发现自己的薄弱点。
②坚持只抓一级主观题,该阶段时间紧迫,不太重要的题不要再花费精力了,只抓重点。
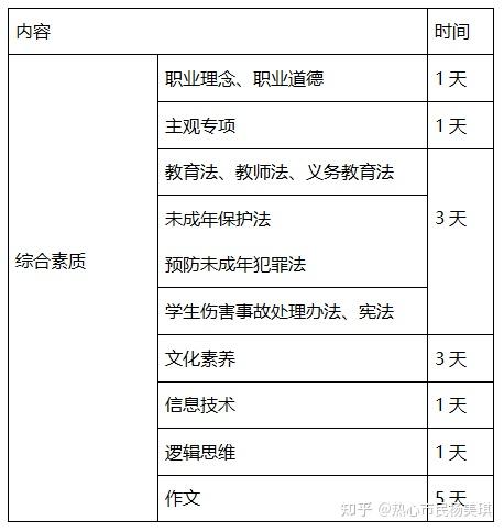
4.各科学习计划:
科目一:
①基础阶段

②巩固阶段

③冲刺阶段

科目二【小学】
①基础阶段

②巩固阶段

③冲刺阶段

科目二【中学】
①基础阶段

②巩固阶段

③冲刺阶段

科目二【幼儿】
①基础阶段

②巩固阶段

③冲刺阶段

科目三
中学学段,除了考科目一、科目二,还要考科目三,科目三学科众多,这里就以语文学科为例哈~

如果你是0基础或者非师范专业的考生的话,一定要制定一份属于自身的备考规划,它将直接决定你是否能考试通过!
虽然现在距离2021下半年考试还有一段时间,但是每个人的知识背景有差异,空闲时间不同~复习所处的阶段也有差别,所以各位小可爱们在复习的时候可以根据自己的情况进行调整,制定出适合自己的备考计划。复习计划定下来以后,就要坚定地执行啦~
当然备考教师资格证还有一个更重要的是要选好一份超高价值的备考资料,配合学习使用简直事半功倍,我考试的时候在网上整理了一份炒鸡详细的备考资料,里面包含各科目考试重点还有最近几年的考试真题,因为太多,无法展现,需要的小伙伴儿点击下方领取
5000+字敲到手酸,如果大家还有什么其他的问题,可以微我私我,然后我会后续整理慢慢更新哒~
所以!各位上进的宝宝们,记得点赞收藏哟!
考高分网